|学校首页
引言:
2025年12月27日,《全国普通高校教师教学竞赛分析报告(2012-2025年)》(下简称“分析报告”)在闽江学院举行的2025高校教学发展研讨会上正式发布。分析报告由浙大城市学院高等教育数智评价研究中心、高校教师教学发展研究国家级虚拟教研室组织专家组进行研发。
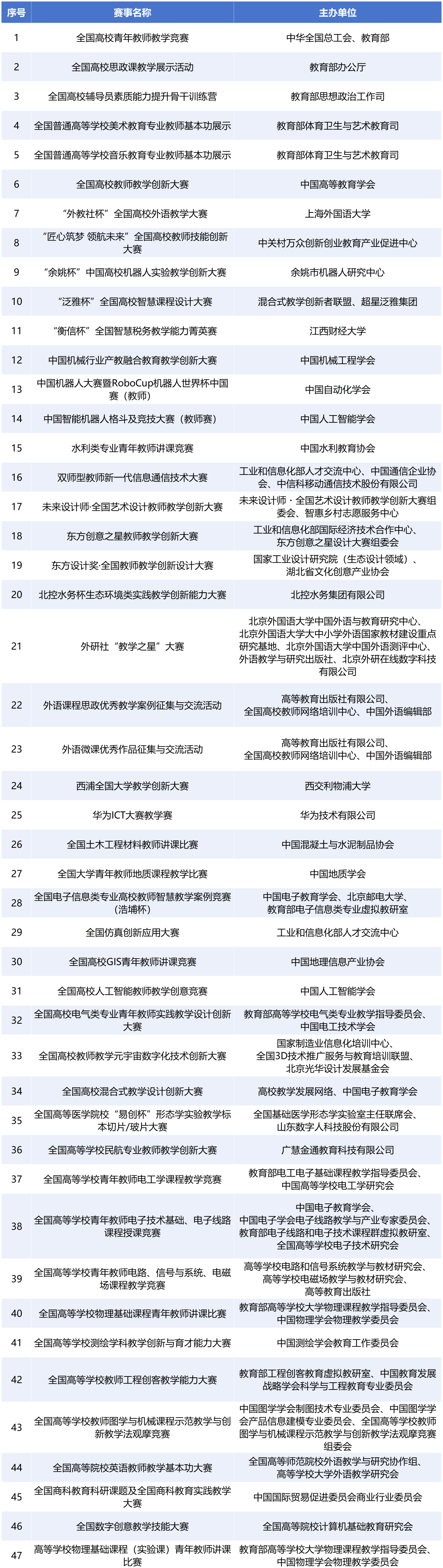
2025年11月10日,专家组发布关于征集高校教师教学竞赛的通知,通过竞赛主办方自愿申报、形式审查、初评和专家委员会审议等环节,共遴选出47项赛事纳入2025年全国普通高校教师教学竞赛研究(详见表1),分析报告采集了这些项目14年(即2012年到2025年)的数据,对高校教师教学竞赛现状进行了分析和研究。
表-1 47项教师教学竞赛一览表


版权所有:明达职业技术学院 苏ICP备 10048023号-1
公网安备 32092402000211号