|学校首页
各普通高等学校、有关学会等:
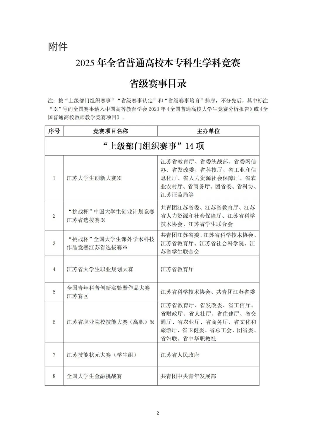
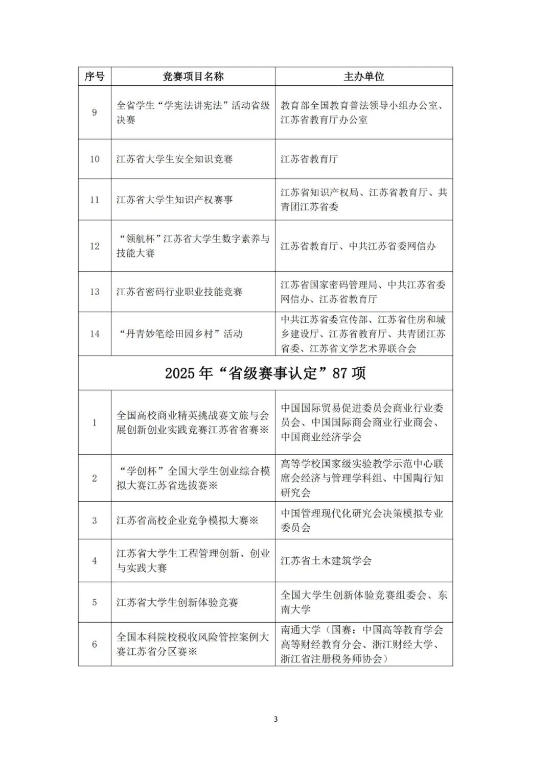
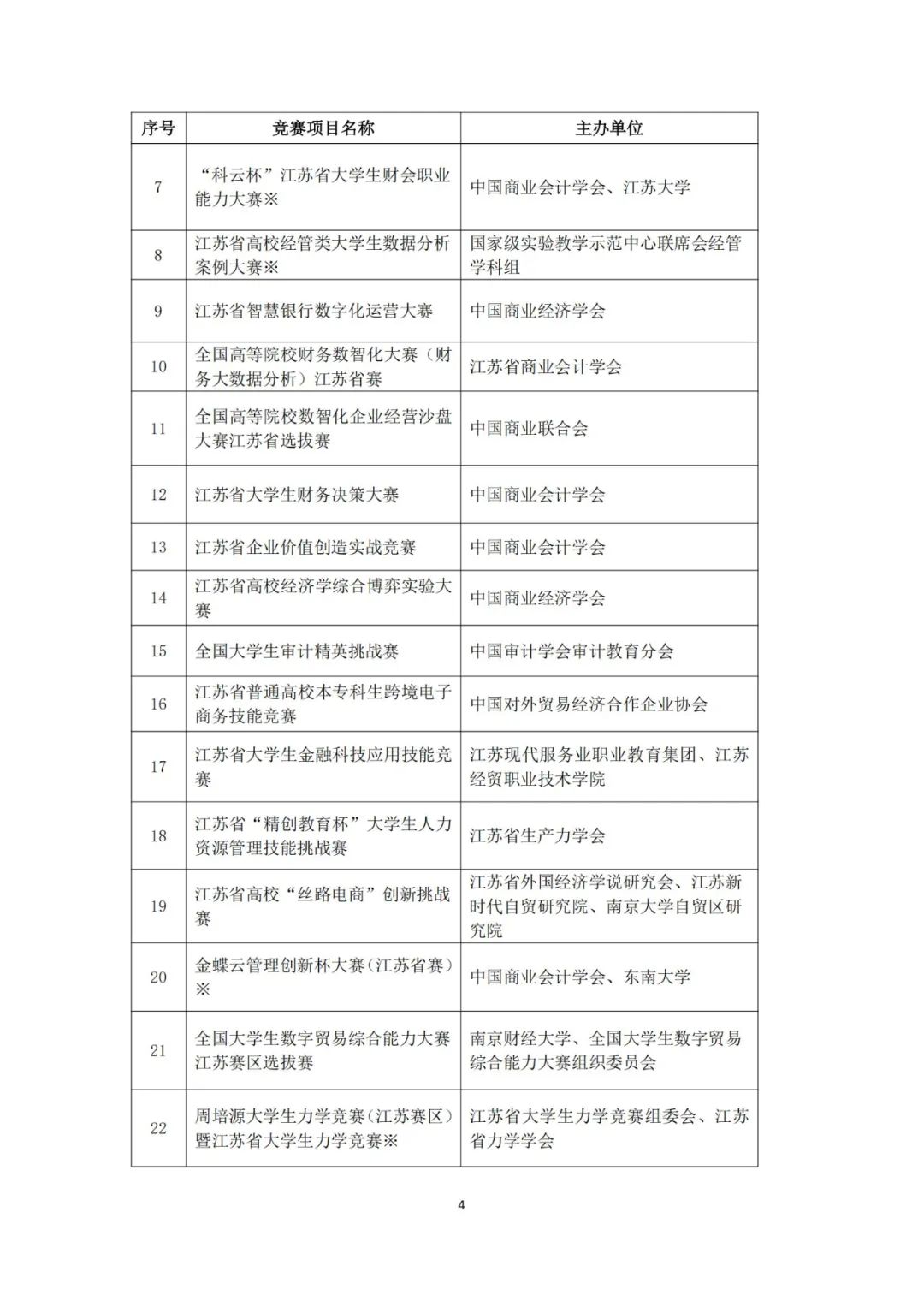
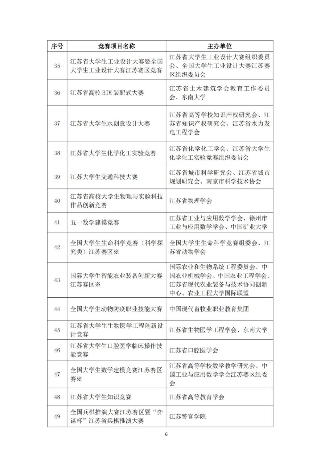
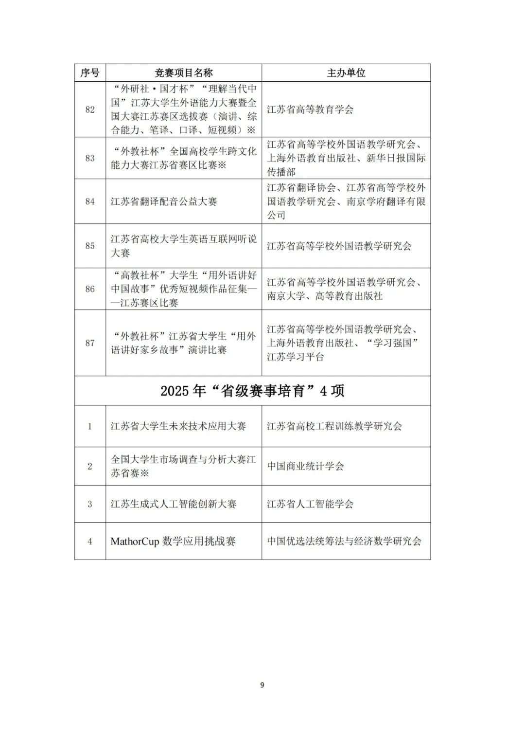
根据《关于组织2025年全省普通高校本专科生学科竞赛省级赛事认定报送工作的通知》(苏高教会〔2025〕4号),经各赛事的申报单位、主办单位、承办单位等审核,共收到学科竞赛总结项目86项、申报项目19项。经提名,汇总形成“上级部门组织赛事”14项;经专家评审,拟通过87项学科竞赛为“省级赛事认定”、4项学科竞赛为“省级赛事培育”(见附件)。以上赛事中,39项赛事的全国赛事纳入中国高等教育学会2023年《全国普通高校大学生竞赛分析报告》或《全国普通高校教师教学竞赛项目》。
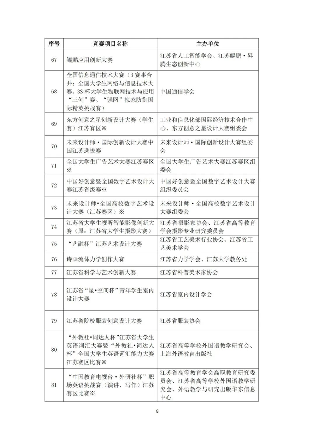
附件: 2025年江苏省普通高校本专科生学科竞赛省级赛事目录:









版权所有:明达职业技术学院 苏ICP备 10048023号-1
公网安备 32092402000211号